Product Summary
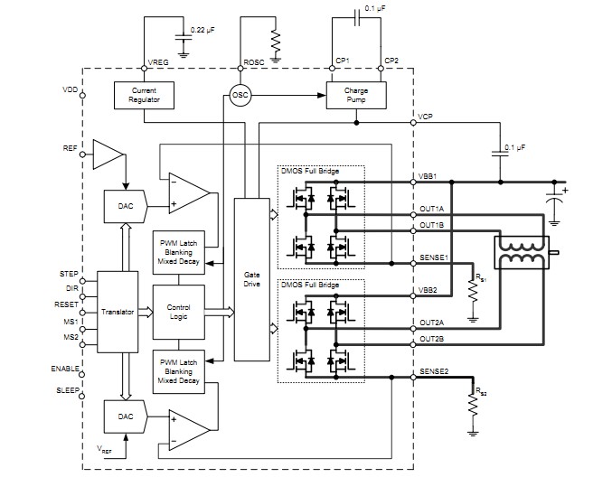
The A3983SLPT is a DMOS microstepping driver with translator. It is designed to operate bipolar stepper motors in full-, half-, quarter- and eighth-step modes, with an output drive capcity of up to 35V and ±2A. The A3983SLPT includes a fixed off-time current regulator which has the ability to operate in slow or mixed decay modes.
Parametrics
A3983SLPT absolute maximum ratings: (1)load supply voltage: 35V; (2)output current: ±2A; (3)logic input voltage: -0.3 to 7V; (4)sense voltage: 0.5V; (5)operating temperature range: -20 to 85℃; (6)storage temperature: -55 to 150℃.
Features
A3983SLPT features: (1)low RDS outputs; (2)automatic current decay mode detection; (3)mixed and slow current decay mode; (4)synchronous rectification for low power dissipation; (5)internal UVLO and thermal shutdown circuitry; (6)crossover-current protection.
Diagrams

| Image | Part No | Mfg | Description | ![]() |
Pricing (USD) |
Quantity | ||||||||||||||||||
|---|---|---|---|---|---|---|---|---|---|---|---|---|---|---|---|---|---|---|---|---|---|---|---|---|
![]() |
![]() A3983SLPT |
![]() Other |
![]() |
![]() Data Sheet |
![]() Negotiable |
|
||||||||||||||||||
![]() |
![]() A3983SLPTR |
![]() |
![]() IC DRIVER MICROSTEPPING 24-TSSOP |
![]() Data Sheet |
![]() Negotiable |
|
||||||||||||||||||
![]() |
![]() A3983SLPTR-T |
![]() |
![]() IC DRIVER MICROSTEPPING 24-TSSOP |
![]() Data Sheet |
![]()
|
|
||||||||||||||||||
(China (Mainland))










